当前位置:
首页
>
认定动态
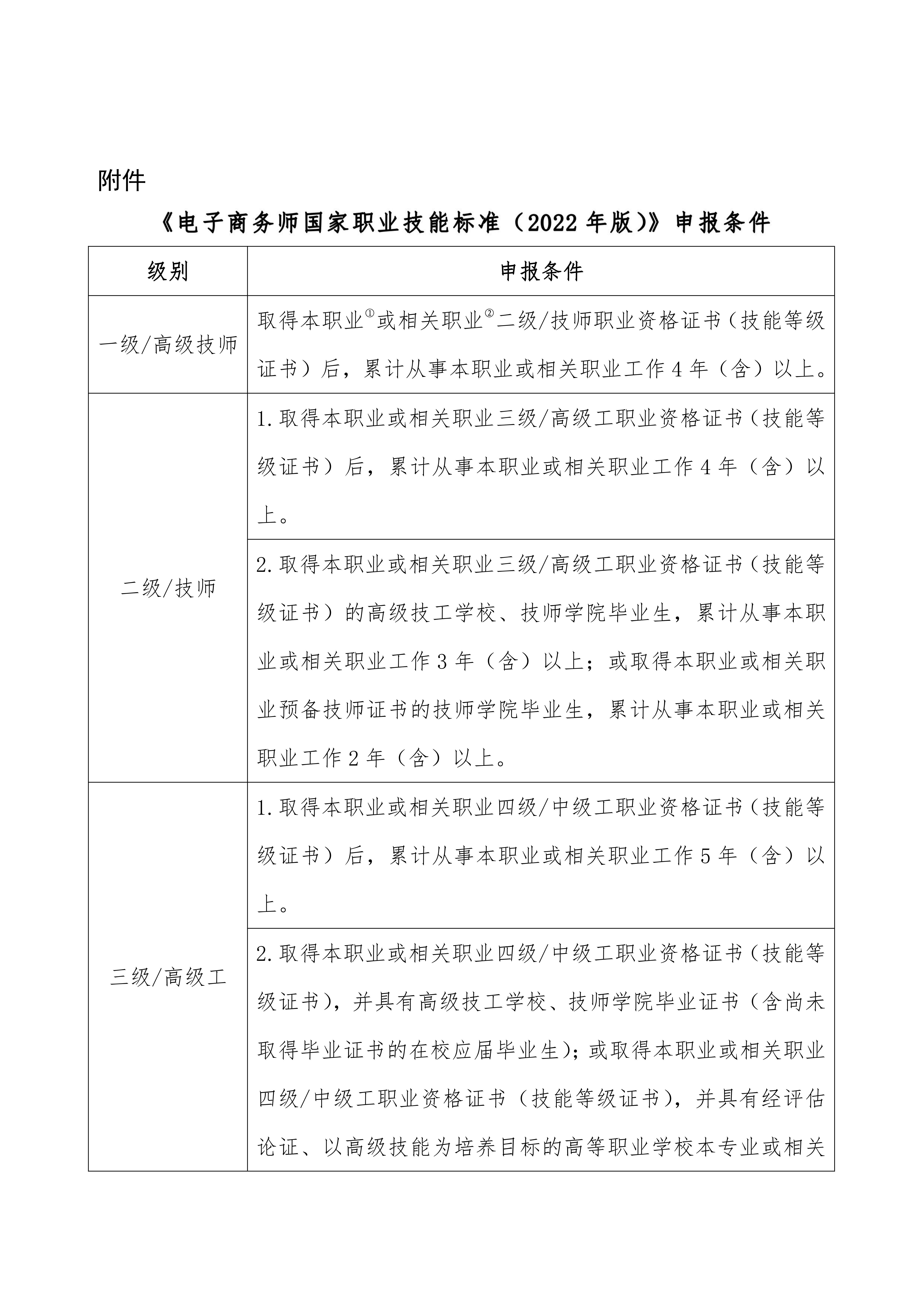
关于举办电子商务师一级、二级、三级职业技能等级认定线下培训班的通知
发布时间:2022/11/17 16:01:07
上一篇:
教育部“双师型”教师基本标准发布!中教畅享职业技能等级认定助力“双师型”队伍建设
下一篇:
备案动态丨笃行不怠 八桂大地开启新篇章——中教畅享顺利通过广西职业技能等级认定备案